童锦程私生子事件孩子妈32页自证清白
恋爱祖师爷童锦程在陷入私生子事件后,似乎开启了一场持久战,一方声称与女方只是炮友关系,另一方则努力自证清白,俩人曾有过恋爱关系,这场瓜难不成能从年初吃到年尾?







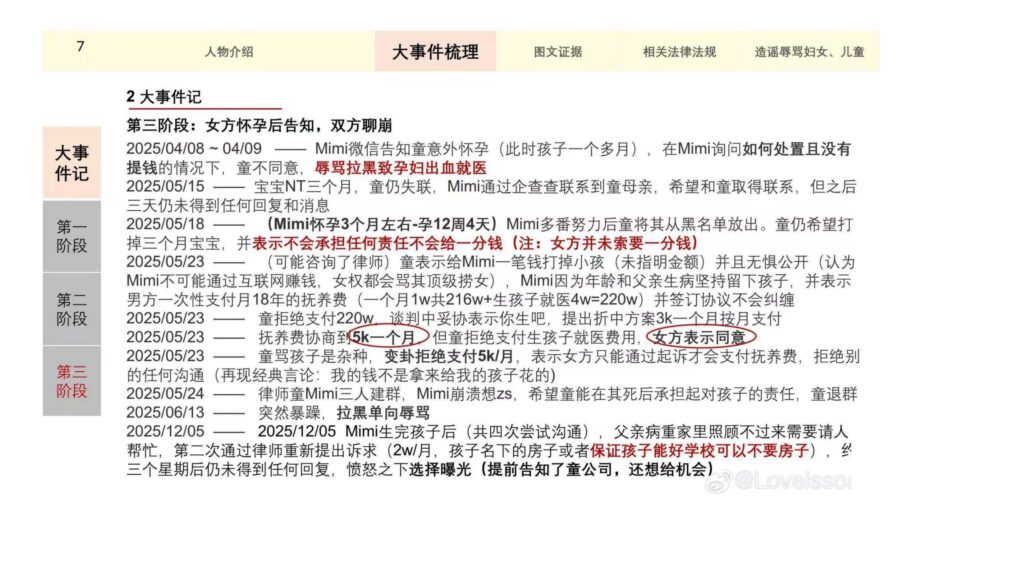
PPT原文
































原件在此
该文章由全网吃瓜发布,转载请注明来源并附上原文链接: 童锦程私生子事件孩子妈32页自证清白
本文著作权归全网吃瓜所有,但是欢迎分享转载,所有的一切都是为了博用户爸爸一笑,生活很重要,吃瓜更重要!!!
恋爱祖师爷童锦程在陷入私生子事件后,似乎开启了一场持久战,一方声称与女方只是炮友关系,另一方则努力自证清白,俩人曾有过恋爱关系,这场瓜难不成能从年初吃到年尾?







PPT原文
































原件在此
复制链接发给好友,一起吃瓜
扫码或复制链接分享 · 全网吃瓜
该文章由全网吃瓜发布,转载请注明来源并附上原文链接: 童锦程私生子事件孩子妈32页自证清白
本文著作权归全网吃瓜所有,但是欢迎分享转载,所有的一切都是为了博用户爸爸一笑,生活很重要,吃瓜更重要!!!
社会奇闻
社会奇闻
社会奇闻
社会奇闻
社会奇闻
社会奇闻
和我们一起,把 全网吃瓜 做成全网最炸裂的吃瓜平台。
💰 薪资 ¥10,000+ · 内容浏览量提成:每 50 万 UV 奖励 ¥10,000
💰 薪资 ¥20,000+ · 股权 / 期权可谈
📮 投递:
✈️ Telegram:@xigua11666
讨论区 · 抢沙发
还没有评论 · 欢迎成为首评